Hinton Instruments

A Guide to EMS
VCS3 and Synthi A/AKS
Modifications and Servicing

 

Optional Modifications

 

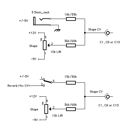
Voltage Controlled Shape on each Oscillator

The Oscillator Shape pots just provide a control voltage and this is easily altered to allow for another source by mixing the CV and pot wiper with two resistors. Remove the 68k (Osc 1) or 36k (Osc 2 and 3) resistors from the pcb and replace with a wire link. Attach this resistor to the shape pot wiper and mix the CV in to the other end with a resistor scaled for the voltage range needed. For a ±3V range, multiply the other resistor by 6/21.

Voltage Controlled Shape

This modification is often done with cheap Cliff 3.5mm jacks on the front panels, but cable patching is not really in the spirit of the VCS3. A better way is to install a toggle switch to use a matrix column output such as Meter or Reverb Mix.

This same technique can also be applied to Filter Response if required.

 

Panel Components

At one point some nasty grey plastic switches with a black plastic toggle and a sloppy action were used in production. These were rubbish, probably a cheap surplus bargain as EMS were wont to use, replace them with better quality ones metal bushing toggle switches (e.g. C&K).

Replace the sharp edged cheap plastic Cliff knobs with Elma collet knobs, which is what was used on the original prototypes and the Synthi 100.

Both Bourns and Vishay now make affordable conductive plastic pots, but the best by far are the TT 260P series (available from Rapid). After you feel the difference to the gritty standard ones you'll probably want to replace the lot! If you have buffered the patchboard they can all be 10k, rather than 5k which was just to try to make the output impedance low.

The Attack button was always a poor choice, it was either too stiff or too sloppy. For a fast, snappy action a V3 microswitch is much better and these may be mounted on a "panel actuator" (available from RS part number 337-908). On a VCS3 it just fits between the mains transformer and the joystick.

Microswitch Actuator Attack Button
 

Mains Connector

The original Bulgin 3A circular connectors used for the mains inlet are still obtainable, BUT these are and always were inferior quality. These connectors are no longer considered safe for mains voltages and have been derated to 50Vac maximum. The socket on the mains cord in particular is liable to break and expose live mains wires. The best solution is to remove the mains inlet and file out the hole to take a modern IEC-22 6A inlet. A moulded IEC cordset can then be used with complete safety.

There is plenty of room in a VCS3 for a filtered mains inlet too, but space is tight in a Synthi A due to the speaker baffle board behind the connector. Select a low profile connector and check the clearance before cutting out the hole.

 
 
Last updated: 28 February 2012

The information on this site is subject to updates and corrections as and when appropriate.

Synthi is a trademark of Electronic Music Studios. All manufacturers' trademarks are acknowledged.