ModMix

ModMix™ II

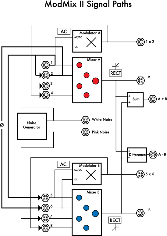
A compact dual four input mixer for both audio and DC-coupled control voltages combined with two linear multipliers and a noise source.

ModMix™ II is much more than just a mixer. It may be used to combine audio and modulation wherever other modules do not have enough inputs. It may provide modulation to control FM and PWM on a VCO or audio and CV to a VCF or multiple VCFs.

The Modulators provide classic ring modulator(RM) effects and may be combined with the inputs for amplitude modulation (AM), or used with external sine waves and filter for frequency shifting. When used with control voltages, like an ADSR, bursts of modulation may be added to other sources for complex vibrato, tremolo and linear FM control. Or it may be used with static or LFO CVs for voltage controlled polarisation.

The new precision half wave rectification feature provides even more wave shaping possibilities, as shown on the More Applications page.

 

ModMix II
ModMix II ET.

 

ModMix™ II has balanced or unbalanced compatible inputs and outputs, extending its application beyond synthesizer use to other audio processing such as outboard FX sub-mixing and M/S encoding and decoding.

  • 8:1 or Dual 4:1 Mixers now with Precision Rectification
  • Normalised inputs including inverted Input 2
  • Sum and Difference outputs
  • Dual four quadrant Modulators with switched AC coupling
  • White and Pink Noise sources
  • Bicolour LED output level indicators
 

Buy Now

ModMix™ II ET

£375.00

+ VAT (in UK) + p & p

In EU VAT will be charged by the courier

 

Shipping weight: 1.2 kg.

 

ModMix™ II EJ

£425.00

+ VAT (in UK) + p & p

In EU VAT will be charged by the courier

 

Shipping weight: 1.2 kg.

 
 

Prices

ModMix has balanced or unbalanced compatible inputs and outputs and is available with bantam(TT) jacks or mini-jacks. Mini-jacks limit connections to unbalanced only whereas bantam jacks keep all options open with adapter cables.

 
Ex. VAT
(Inc. VAT in UK)
ModMix™ 2413ET
(3U/18HP with Bantam TT jacks)
£375 (£450)
ModMix™ 2413EJ
(3U/18HP with mini-jacks)
£425 (£510)
Custom configurations poa
Contact us to order
 

You can never have enough ModMixes...

 

Downloads

 

Related Items

(Contact us for details.)

 
 
Last updated: 01 January 2021